רע¶¯Îï¿óÎïÔªËØÓªÑøÓ뽡¿µ

¹Ø×¢¹«ÖںйØ×¢ÊÓÆµºÅ

ÁªÏµµç»°400-027-1997

ÁªÏµµç»°19183816468

bbin±¦Ó¯-ÐÂÎÅÖÐÐÄ

ÈÈËѹؼü´Ê£º µ°¼¦ËÇÁÏÌí¼Ó¼Á³§¼Ò ÉúÎïËÇÁÏÌí¼Ó¼Á Ìí¼Ó¼ÁËÇÁÏ ËÇÁÏÌí¼Ó¼Á³§¼Ò

ËÄ´¨Å©Òµ´óѧ¶¯ÎïÓªÑøÑо¿ËùÄê¶È¼¼ÊõÊ¢Ñç

À´Ô´£ºbbin±¦Ó¯Î¢ÓªÑø | ·¢²¼ÈÕÆÚ£º2022-01-19

  ËÄ´¨Å©Òµ´óѧ¶¯ÎïÓªÑøÑо¿ËùÄê¶È¼¼ÊõÊ¢Ñç

  ËÄ´¨Å©Òµ´óѧ¶¯ÎïÓªÑøÑо¿Ëù2021ÄêÊ¡²¿ÖصãʵÑéÊÒ¿ÆÑнøÕ¹±¨¸æ»áÓÚ2022Äê1ÔÂ10ÈÕÉÏÎç8µã°ëÔڳɶ¼Î½­Â¡ÖØÕÙ¿ª£¬±¾´Î´ó»áÓÉËÄ´¨bbin±¦Ó¯ÉúÎï¿Æ¼¼¼¯ÍÅÓÐÏÞ¹«Ë¾ÔÞÖúÖ§³Ö²¢½øÐÐÏßÉÏͬ²½Ö±²¥£¬ÏßÏÂÏßÉϹ²ÓÐ10000ÓàÈËÊÕ¿´ÊÕÌý¡£±¨¸æ»áÓÉËÄ´¨Å©Òµ´óѧ¶¯ÎïÓªÑøÑо¿Ëù¸±Ëù³¤³µÁ·Ç¿Ö÷³Ö£¬Ê×ÏÈÓÉÓà±ùËù³¤Ö´Ç£¬ÓàËù³¤¶ÔÓªÑøËùÒ»ÄêÀ´µÄ¹¤×÷½øÐÐ×ܽᣬËÄ´¨Å©Òµ´óѧ¸±Ð£³¤³Â´úÎÄÀÏʦ£¬´ú±í´¨Å©´ó¶ÔÓªÑøËùÈ¡µÃµÄ³É¼¨¸øÓëÈϿɺ͹ÄÀø£¬²¢Ç¿µ÷´Ë´Î±¨¸æ¿Éν¹úÄÚÍâµÄ¼¼ÊõÊ¢Ñç¡£¾ßÌ屨¸æÄÚÈÝÈçÏ£º

  01  ÖíÇÝÆª

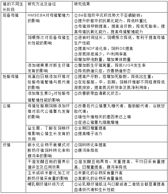
  ±¨¸æÒ»£º2021ÄêÖíÓªÑøÑо¿½øÕ¹ Óݽà½ÌÊÚ

Óݽà½ÌÊÚ×ö±¨¸æ

±¨¸æÄÚÈÝ1

±¨¸æÄÚÈÝ2

  ±¨¸æ¶þ£º2021¼ÒÇÝÓªÑøÑо¿½øÕ¹   ¶¡Ñ©Ã·½ÌÊÚ

¶¡Ñ©Ã·½ÌÊÚ×ö±¨¸æ

±¨¸æÄÚÈÝ3

  02  Ë®²úƪ

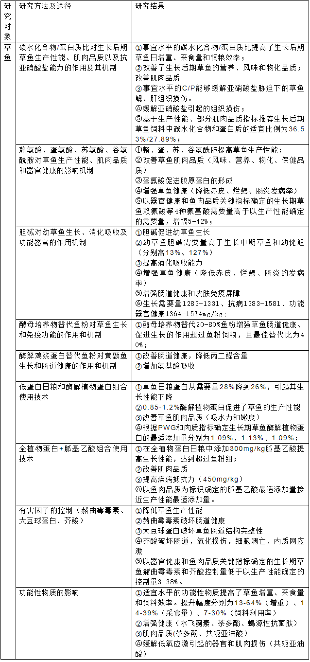
  ±¨¸æÈý£º2020¡¢2021Ë®²ú¶¯ÎïÓªÑøÑо¿½øÕ¹ ½ªÎ¬µ¤½ÌÊÚ

½ªÎ¬µ¤½ÌÊÚ×÷±¨¸æ

±¨¸æÄÚÈÝ4

  03  ·´Û»Æª

  ±¨¸æËÄ£º2021Äê·´Û»¶¯ÎïÓªÑøÑо¿½øÕ¹  ÍõÁ¢Ö¾½ÌÊÚ

ÍõÁ¢Ö¾½ÌÊÚ×÷±¨¸æ

±¨¸æÄÚÈÝ5

  ±¾´Î±¨¸æ»áÊܵ½Á˹úÄÚ¹úÍâµÄºÜ¶àר¼ÒÁìµ¼ºÍͬÐеĹØ×¢Ñ§Ï°£¬ÁôÑÔÇøÒ²ÊÕµ½ºÜ¶àÁìµ¼¸øÖ÷½²ÀÏʦÁôÑÔºÍË¢ÀñÎ×ãÒÔÌåÏÖ³ö´ó¼Ò¶Ô±¨¸æ»áµÄϲ°®Ö®Ç飬²»Öª²»¾õÒ»ÉÏÎçµÄʱ¼äÇÄÈ»¶ø¹ý£¬´ó¼ÒËÆºõ»¹¶¼³Á½þÔÚŨŨµÄѧϰ·ÕΧÖУ¬¶¼²»ÏëÀ뿪Õⳡ¸É»õÂúÂúµÄ¼¼ÊõÊ¢Ñç¡£

×îÐÂ×ÊѶ

sitemap¡¢µØÍ¼